thesweetdesigns.com
HOME
About
Contact
Disclaimer
Privacy
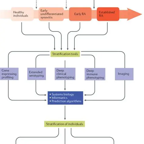
Stratification of patients
Oct 13, 2025
by thesweetdesigns.com
63
views