thesweetdesigns.com
HOME
About
Contact
Disclaimer
Privacy
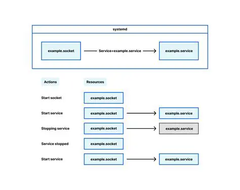
Review existing socket management code
Oct 13, 2025
by thesweetdesigns.com
58
views