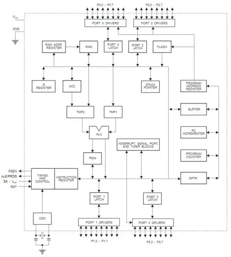
Design of Fire Extinguishers Based on AT89C51 Microcontroller Oct 13, 2025 by thesweetdesigns.com 60 views